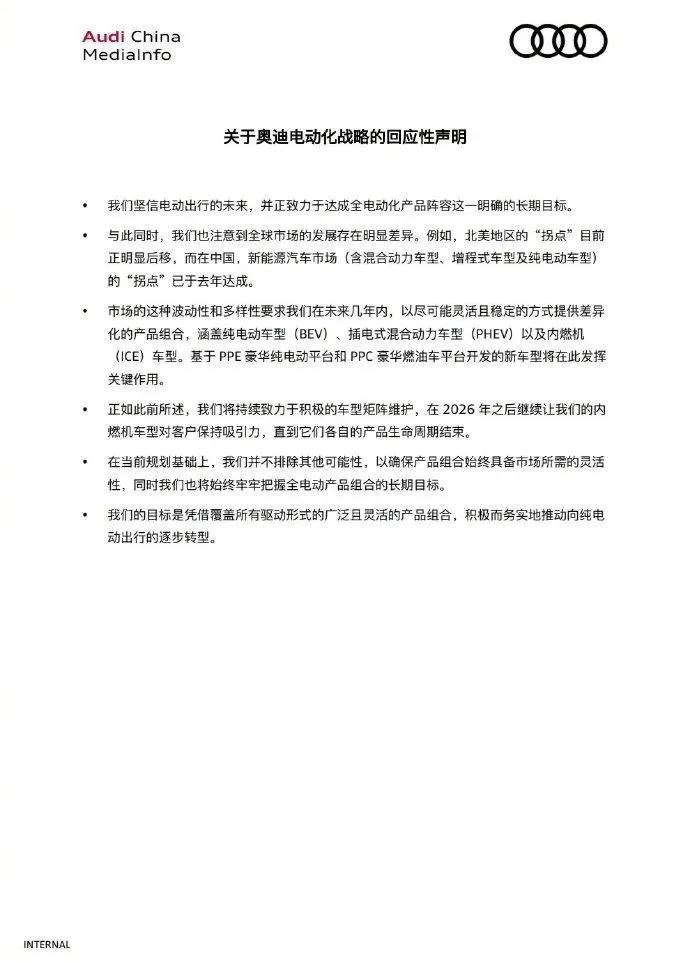
有报道称,德国车企奥迪调整了未来战略,取消了原定于2033年全面电动化的计划,未来10年将继续生产燃油车。对此,今日,奥迪发布《关于奥迪电动化战略的回应性声明》。声明中,奥迪表示,坚信电动出行的未来,并正致力于达成全电动化产品阵容这一明确的长期目标。但注意到全球市场的发展存在明显差异,比如北美地区的“拐点”目前正明显后移,而在中国新能源汽车市场(含混合动力车型、增程式车型及纯电动车型)的“拐点”已于去年达成。

主站 [切换]
收藏
分享
0
5065
有报道称,德国车企奥迪调整了未来战略,取消了原定于2033年全面电动化的计划,未来10年将继续生产燃油车。对此,今日,奥迪发布《关于奥迪电动化战略的回应性声明》。声明中,奥迪表示,坚信电动出行的未来,并正致力于达成全电动化产品阵容这一明确的长期目标。但注意到全球市场的发展存在明显差异,比如北美地区的“拐点”目前正明显后移,而在中国新能源汽车市场(含混合动力车型、增程式车型及纯电动车型)的“拐点”已于去年达成。